(2026.03.01更新)
CLASPチェックシート画像追加、宮古島市の事例、青森県の事例(CLASP-3y)追加
2019/01/13 LD学会 研究集会/公開シンポジウム 『顕在化しにくい発達障害の早期発見と支援』で
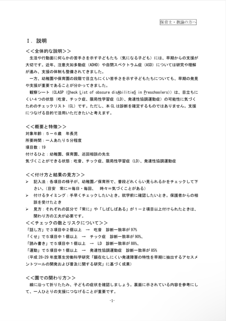
吃音、チック症、読み書き障害、不器用の特性に気づく「チェックリスト」(CLASP)が発表されました。
『吃音、チック症、読み書き障害、不器用の特性に気づく「チェックリスト」(CLASP)』は厚生労働省が作成しました。導入事例を聞いた事がありません。


リンク
沖縄県宮古島市でCLASPが導入されていました。電話して導入の経緯などをお聞きしました。
あわせて読みたい
発達障がい児者支援室ゆい|市の組織|宮古島市
宮古島市役所のホームページです。暮らしの情報や市政に関する情報、宮古島の観光案内・イベント情報などをお知らせします。

青森県では3歳児健診にCLASPが活用されています(CLASPをアレンジした、CLASP-3y)。
作成に携わった弘前大学の斉藤まなぶ先生がご尽力されたと思われます。
他にも導入事例(自治体、幼稚園・保育園)がありましたら、カラフルバードまでお知らせください。
訪問看護ステーションでも導入事例があります。
(K)
コメント
コメント一覧 (1件)
こんにちは。
先日、船橋市から「多様な学びを探しに行こう! inえどがわ2024」に参加させていただきました。
当日はいろいろなお話が聞けて、大変参考になりました。
すでにご存知かもしれませんが、記事にある「チェックリスト」の運用状況が個人的にも気になっておりまして、
先月末から報告書に挙がっている自治体に問い合わせを行っていたところ、
青森県からCLASPをベースとしたチェックリストの運用を始めたとのご連絡をいただきましたので、共有します。
https://www.pref.aomori.lg.jp/soshiki/kenko/syofuku/hattatsushougaikanren.html
ご回答いただいた障がい福祉課から、リストを活用している県内40市町村の状況を把握しているとのことでしたので、問い合わせれば参考になる情報を教えてもらえるかもしれません。ご参考までに。
こちらでも千葉県に働きかけていきたいと思っています。